欢迎来到易方达投资者教育基地
本网站已支持IPv6
|
联系客服
400-881-8088
|
投资者教育基地
首页
财富学堂
政策法规
投资者保护
主题活动
专家学堂
互动专区
模拟体验
关于我们
基金E课堂
认识基金
认识自己
养基方法
明白投基
指数小课堂
指数化投资小剧场
指数与指数化投资
ETF投资
红利投资
指数点点通
境外指数连连看
指数知识卡片
债券指数投资
固收E课堂
固收系列图文
《不债话下》系列短剧
债券和债券基金20问
了解“固收打底”的基金
短债基金
货币基金
可转债
这里有“固”事
定投小课堂
定投手册
定投陪伴
定投基础系列
定投小站视频
养老E课堂
养老同行
纵谈养老
养老视频
数说养老
证券E课堂
小达聊行业
财经热词
美联储系列
宏观经济知识
市值管理和市值小知识
投资趣词
黄金
股票专题
北交所专题
科创创业板
投教嘉年华
基金嘉年华
指数嘉年华
固收嘉年华
养老嘉年华
证券嘉年华
音频嘉年华
不锈钢期货合约交易手册2019版——上海期货交易所不锈钢指定交割仓库
不锈钢期货合约交易手册2019版——上海期货交易所不锈钢升贴水及指定交割仓库收费标准
政策法规专区
普法园地
金融法草案向社会公开征求意见
中国证监会发布《私募投资基金信息披露监督管理办法》
防非反诈
投保动态
火眼金睛
Open Claw“破圈”,上头之前先看看这篇
过账兼职?天降帮扶款?都是跑分洗钱陷阱!
5·15全国投资者保护宣传日
“3·15”投资者保护教育宣传专项活动
一司一省一高校
基金行业话养老
“小达来了”系列直播
金融教育宣传月
防非宣传活动
易路前行
世界投资者周
宪法宣传周
新《公司法》宣传
公平竞争政策宣传周
反洗钱宣传活动
投资者适当性管理专项宣传
扫黑除恶
其它投教活动
活动剪影
小达社区行
如何把握左右侧布局方向?大白话干货,一文讲清三大投资知识点
廿五同行 共赴新未来——易方达25周年投资见面会 三地联动圆满落幕
基金经理手记
市场周报
宏观经济简报
定期报告概览
财经晨信
债市周周看
境外市场周报
特色产品
2026年1-2月宏观经济简报新鲜出炉
2026年一季度宏观经济简报新鲜出炉
易问答
易起学
易相逢
满意度调查
易相逢,常相伴——2023年投教活动回顾
《科创基金看中国》沙龙活动
基金开户
基金交易
购买
转换
卖出
撤单
风险评测
投资小工具
所获荣誉
基地牌照
联系我们
首页
/
财富学堂
/
证券E课堂
/
科创创业板
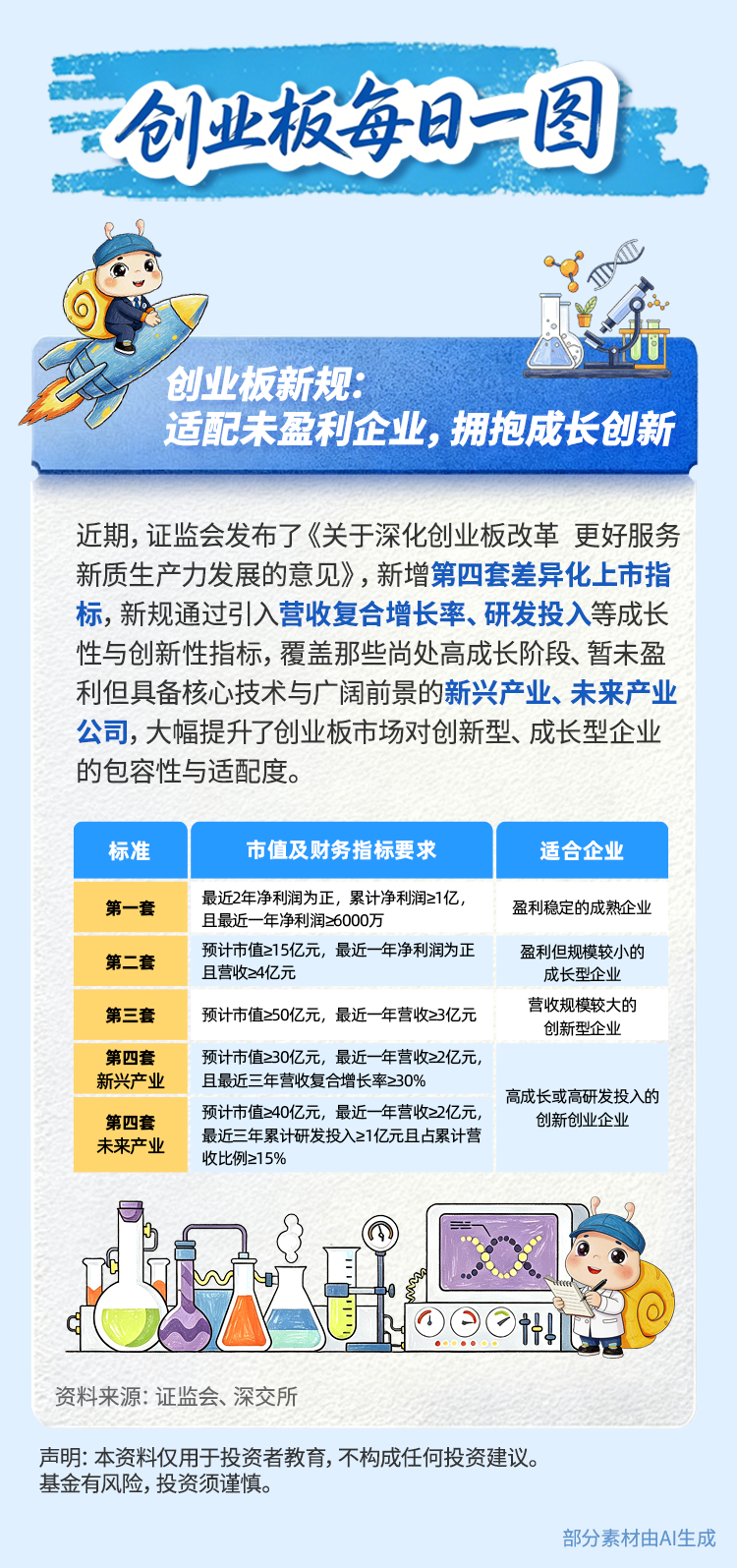
创业板每日一图 | 创业板新规:适配未盈利企业,拥抱成长创新
时间:2026-04-30
上一篇:没有了
下一篇
相关内容
更多 >
创业板内部结构分化:八成个股未跑赢创业板指
创业板每日一图 | 创业板指估值仍处相对低位:盈利高增消化估值
创业板每日一图 | 为何说创业板是高成长板块?
易问答
易起学
易相逢
满意度调查
返回顶部