想投卫星板块?其中中证卫星产业指数与国证商用卫星通信产业指数最具代表性,二者虽均为卫星主题指数,但中证偏向“全产业链”(通信、导航、遥感等),国证更聚焦“商用通信”,两者在选股逻辑等方面有所不同,我们一起来看看~
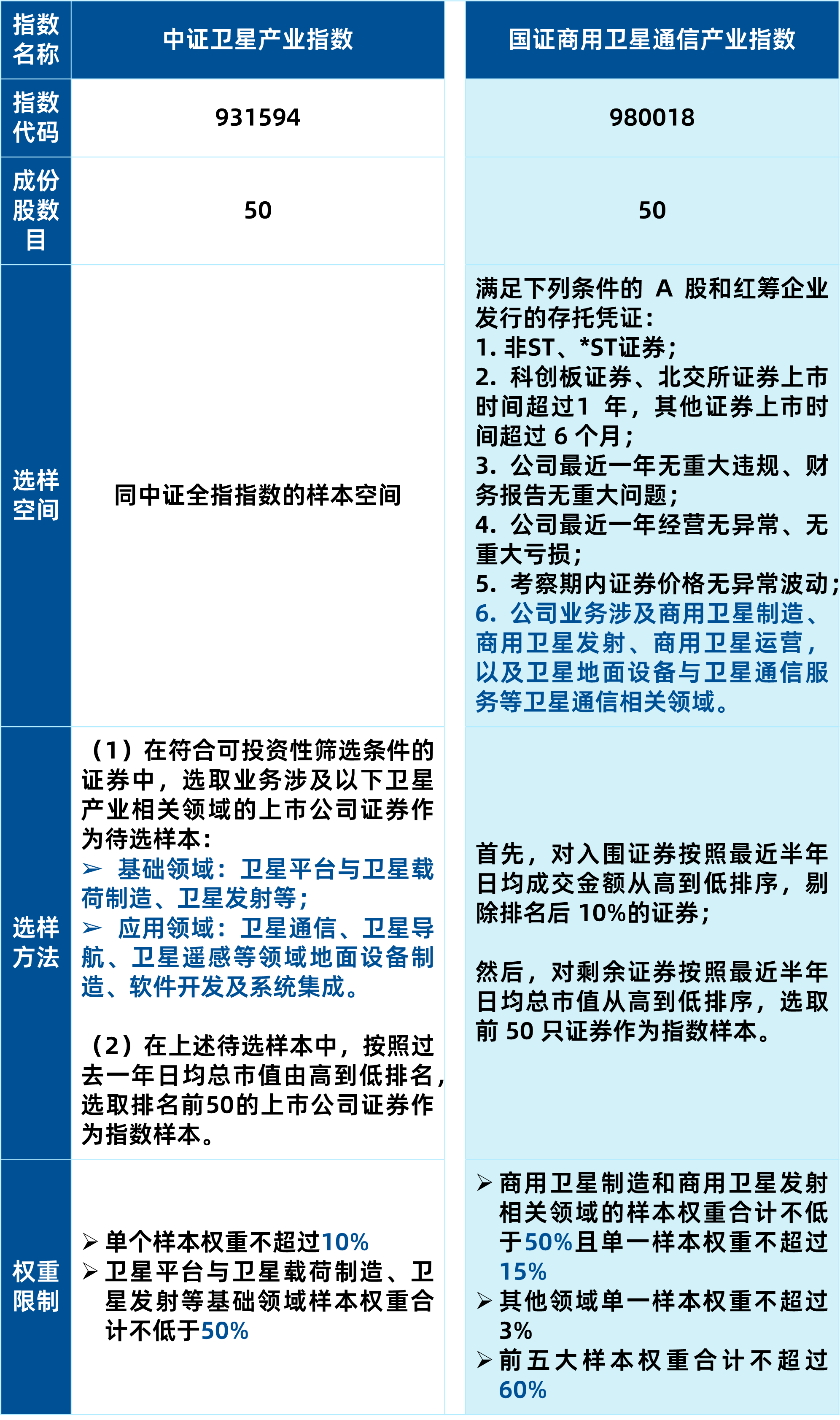
指数编制规则:全产业链覆盖vs聚焦商用通信
中证卫星产业指数选取50只业务涉及卫星制造、卫星发射、卫星通信、卫星导航、卫星遥感等领域的上市公司证券作为指数样本,反映卫星产业上市公司证券的整体表现。
国证商用卫星通信产业指数选取50只业务涉及商用卫星制造、商用卫星发射、商用卫星运营,以及卫星地面设备与卫星通信服务等上市公司证券作为指数样本,反映卫星通信相关领域上市公司证券的整体表现。
可见中证卫星产业指数覆盖的产业链范围更全,比国证卫星通信指数多了导航、遥感等细分领域。
表1:指数编制规则比较

行业分布及主要成份股:集中度高vs更均衡
从图1、图2以及表2可以清晰看到,中证卫星产业指数和国证商用卫星通信产业指数的前四大行业都是航天装备Ⅱ、军工电子、半导体和通信设备,四个行业占比之和分别高达73.31%和76.91%。
中证卫星产业指数中,航天装备Ⅱ为第一大权重行业,权重占比高达 32.53%,这一结构在成份股上体现得更为鲜明:航天电子(12.71%)、中国卫星(11.45%)、中国卫通(6.81%)均为航天装备领域的“国家队”龙头,三者合计权重就已接近 31%。从整体持仓上看,前十大重仓股权重近65%,集中度更高。
而国证商用卫星通信产业指数的行业分布相对更为均衡,除了航天装备Ⅱ、军工电子Ⅱ和半导体三大主要行业以外,通信设备(13.4%)和消费电子(4.83%)行业占比均高于中证卫星产业指数。同时在前十大成分股层面,还纳入了乾照光电(光学光电子)、信维通信(消费电子)、信科移动(通信设备)等多元标的,反映出该指数更侧重于卫星通信技术在商用场景的落地。


数据来源:iFind,申万二级行业分类,2026.02.24
表2:指数前十大成份股对比

数据来源:iFind,截至时间:2026年2月24日。仅用作举例,不作为投资建议。
风险收益特征:均为高波动
整体来看,两只指数长期走势趋同,均依托卫星行业发展红利,且受行业特性影响,均呈现高波动的特征。但两者在关键行情节点的弹性与波动幅度存在差异:尤其是在 2025 年下半年行情爆发阶段,中证卫星产业指数涨幅更高,收益弹性更强,但相应波动也更大。
图3:两只指数近5年收益走势

表3:两只指数风险收益对比

数据来源:iFind,2021.2.24——2026.02.24
声明:本资料仅用于投资者教育,不构成任何投资建议。我们力求本资料信息准确可靠,但对这些信息的准确性、完整性或及时性不作保证,亦不对因使用该等信息而引发的损失承担任何责任,投资者不应以该等信息取代其独立判断或仅根据该等信息做出决策。基金有风险,投资须谨慎。
本资料版权为易方达基金所有,所载文字、数据和图表等未经易方达基金书面许可,任何单位或个人不得以转载、复制、改编、二次创作等任何形式使用本资料。对于任何侵犯本资料版权的行为,易方达基金将保留依法追究侵权者法律责任的权利。