打开社交媒体,大家会发现“如何用AI修图”“如何用AI找到你的天赋”等等攻略贴随处可见,AI早已渗透到生活的方方面面。而在基金投资领域,很多新手也尝试向AI求助,却常常陷入“提问不对,答案无用”的困境——比如问出“帮我推荐几只基金”“现在适合买基金吗”这类问题,得到的答案要么笼统模糊,要么将信将疑,根本不敢下手。
其实,AI完全可以成为新手的私人理财教练。
一、别直接问“买什么”,问“怎么想”
无效提问:“推荐XX基金”
新手最容易犯的错误,就是让AI直接“替自己做决定”,比如简单抛出“推荐几只基金”“现在买什么基金赚钱”等问题,这类提问属于无效提问。
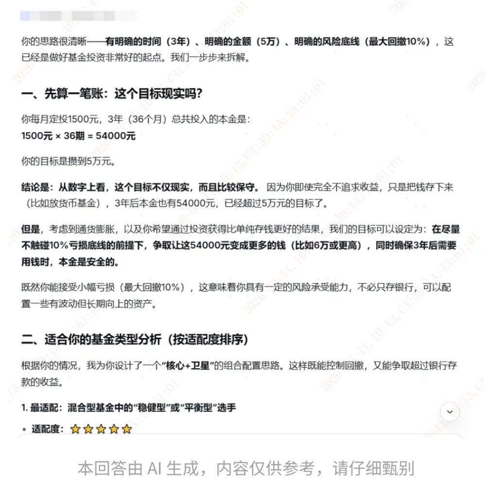
有效提问的重点,是给AI“完整场景”,把“我要答案”变成“我要逻辑”
有效提问:“我有XX情况+想达到XX目标+帮我分析XX逻辑”
举个例子:
“我是基金新手,月薪8000,每月能拿出1500元定投,能承受小幅亏损(最大能接受10%回撤),目标是3年后攒够5万元,帮我分析一下,我适合选择什么基金?分别说说背后的逻辑,以及不同类型基金的适配点。”

这样的提问,AI能更好地匹配你的情况,给出的不是“直接推荐”,而是“分析思路”,你不仅能得到适合自己的方向,还能理解背后的逻辑,慢慢学会自己判断。
二、用AI做“信息处理”,别用它做“判断”
“这只基金和那只基金哪个好?”
“现在该买A基金还是B基金?”
这样是把AI当成“裁判”,让它二选一。但AI无法准确预判哪只基金未来表现更好。
更好的方式是:让AI做“对比拆解”,你来当“判断者”:
“我正在对比两只基金:基金A:XXXXX和基金B:XXXXX。我目前是能承受10%以内的回撤,计划持有3年以上。
请你帮我从以下几个维度对比这两只基金:
资产配置(股票/债券/现金比例)
前十大重仓股及行业分布
历史最大回撤及恢复时间
费率结构(申购费、管理费、赎回费)
基金经理从业年限及管理本基金的年限
最后用一句话总结:这两只基金分别更适合什么样风险偏好和投资目标的持有人。”
这样问,AI做的是“信息整理”和“结构化对比”,而不是“替你做判断”。
你拿到对比结果后,可以自己根据自己的需求进行判断。
三、让AI帮你“复盘”,而不是替你“决策”
基金投资不是“买完就不管”,关键在于“复盘”——搞清楚每一次盈利或亏损的原因,总结经验教训,慢慢形成自己的判断,而不是每次都依赖AI做决策。
建议大家可以每过一段时间,用AI做一次复盘,养成良好的投资习惯。
“这是我目前的持仓(截图)帮我分析一下:
配置结构:行业/风格(价值/成长/均衡)/大类资产(股/债/商品)的分散度是否合理?是否单一行业/风格占比过高?
风险诊断:最大回撤、波动率、相关性如何?是否存在集中度风险、流动性风险?
优化建议:结合当前市场行情,给出2–3个具体、可执行的调整方向(如减仓、加仓、切换、定投节奏)。
这种复盘的意义在于:每次操作都留下决策依据,以后对错都能回溯,慢慢建立起自己的判断体系。
最后想说:AI是陪练,不是神算子
这才是AI在理财里该有的位置:不是替你下注的“神算子”,而是陪你练手的“陪练”。它帮你理清思路、预判风险、总结经验,帮你少踩坑、少犯错。
投资这回事,“少犯错”就已经赢了大多数人。新手不用追求“一夜暴富”,学会用AI做好提问、复盘和风险预判,慢慢建立自己的判断,在基金投资中稳步前行。
声明:本资料仅用于投资者教育,不构成任何投资建议。我们力求本资料信息准确可靠,但对这些信息的准确性、完整性或及时性不作保证,亦不对因使用该等信息而引发的损失承担任何责任,投资者不应以该等信息取代其独立判断或仅根据该等信息做出决策。基金有风险,投资须谨慎。
本资料版权为易方达基金所有,所载文字、数据和图表等未经易方达基金书面许可,任何单位或个人不得以转载、复制、改编、二次创作等任何形式使用本资料。对于任何侵犯本资料版权的行为,易方达基金将保留依法追究侵权者法律责任的权利。